Back

Building a Human-Centric AI Mental Health Chatbot

From RASA to a multi-model system that plans, reasons, and responds with empathy

Co-authors: Ryan Gichuru, Shazab Hassan, Akram Careem

This is the story of UniMind — a student-facing mental-health chatbot we built at the University of Northampton. As part of our second-year group project module, we were given two main objectives:

  1. The chatbot should not attempt to solve problems directly, but rather signpost students to appropriate resources or provide supportive guidance.
  2. The chatbot must implement conversation planning to maintain a coherent therapeutic trajectory. This ensures that even during extended interactions, the conversation remains structured and goal-oriented, rather than devolving into disconnected, one-off responses.

It began as a rule-driven RASA assistant and grew into a safety-first, multi-agent AI that plans the conversation before it speaks.

How we started: bridging the support gap

University counselling teams work incredibly hard — and they’re also at capacity. Our goal with UniMind was not to replace clinicians but to offer safe, 24/7 first-line support that complements existing services and seamlessly routes students to real help. The final system hits those targets across multiple metrics — including layered crisis detection with ~99.99% reliability (internal) (100% on our scenario set; ≥99.9% with a single-provider outage; ~99% worst-case local fallback), 8.2/10 satisfaction, and an ~89% cost reduction.

Phase 1 — The legacy RASA approach (and what it taught us)

We began with a conventional RASA stack and built a deep intent hierarchy (200+ intents) with stories covering crisis indicators, academic stress, finances, relationships and campus services. In controlled tests we reached 100% story-level accuracy, but real-input intent classification averaged ~5.24%, a critical limitation for this domain.

RASA architecture diagram
RASA architecture (legacy).

Legacy repo (archived)

Phase 2 — From rules to reasoning: the multi-agent redesign

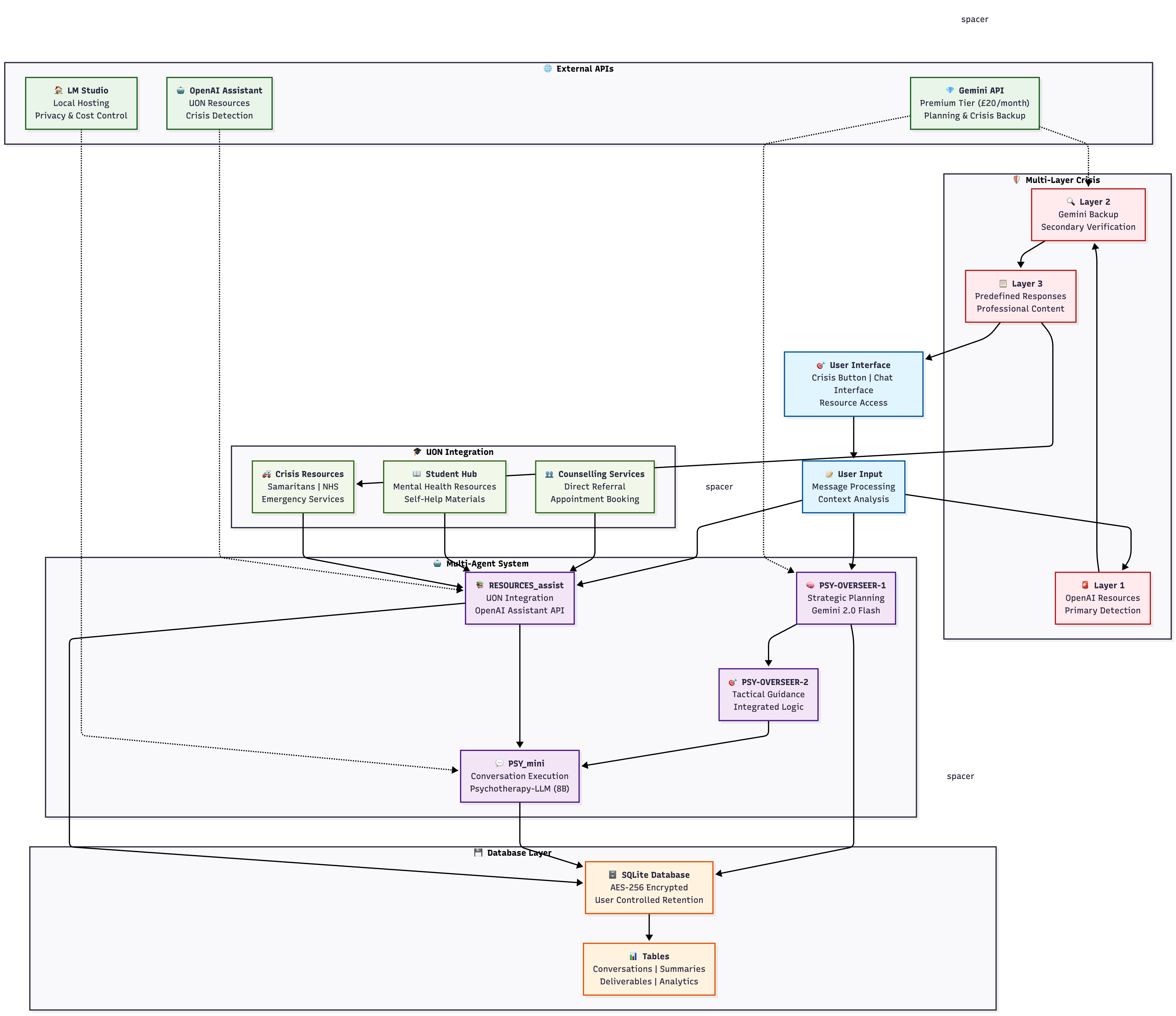
Multi-agent system overview
Multi-agent overview.

We rebuilt UniMind as a three-agent therapeutic architecture:

Agent Responsibility Matrix

Agent Primary Function Technology Input Output
PSY-OVERSEER-1 Strategic Planning Gemini 2.0 Flash User conversation + context Therapeutic plan steps
PSY-OVERSEER-2 Tactical Guidance Integrated Plan step + user state Response guidance
PSY_mini Conversation Execution Psychotherapy-LLM (8B) Guidance + user message Empathetic response
RESOURCES_assist University Integration OpenAI Assistant API Conversation content UON resources
Table 1 — Agent Responsibility Matrix. See report p.15 (Table 1).

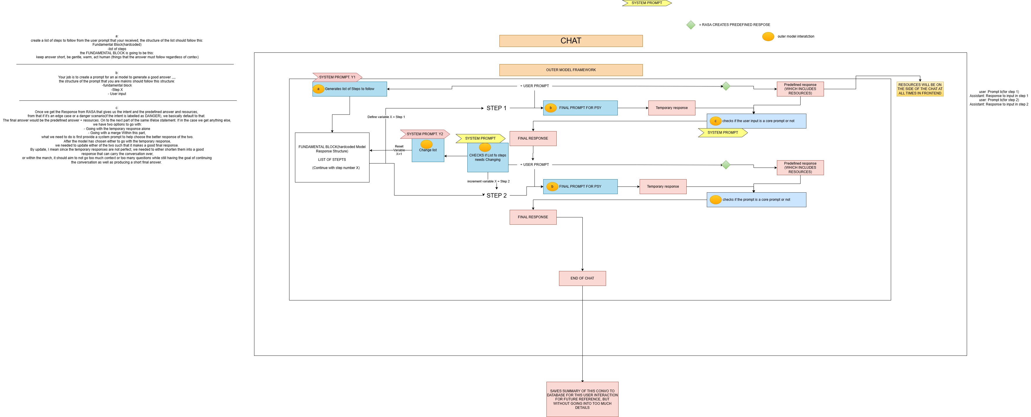
Assignment principles — plan-first, referral-first, keep the conversation going

Data foundations — Kaggle in, student-relevant out

We curated therapist dialogues and mental-health Q&A from public datasets, cleaned for student themes. Cleaned CSVs drive prompt design, evaluation scenarios and guidance structure.

Data cleaning repo

Making “helpful” feel human — style & safety by design

A strict system prompt set a warm persona, kept replies short and added a safety override for crisis language. An action threshold delayed concrete skills/advice until sufficient understanding.

Resources and safety UI
UI — Resources present in chat (Figs. 7–14, pp.39–42).

How we measured progress — cycles, rubrics, and evidence

Evaluation covered quantitative and qualitative signals across internal sessions, a public demo, and external participants. Reliability and performance summaries are detailed in the technical report.

Prompt-design analysis (pre-evaluation)

We first analysed Kaggle‑curated conversations and used an LLM scorer to rank micro‑elements (validation, reflection, open question, psychoeducation→application, tone, list‑avoidance). Those insights seeded our initial system prompt and micro‑structure before iterative evaluation and tuning.

We chose this quantifiable route so changes could be defended with data rather than handcrafted rules. Using base data comparisons (original therapy vs student responses) and the exported metrics (results.json, student_results.json), we targeted the upper quartile for human‑likeness and tone, then encoded the highest‑impact micro‑elements into guidance. See analysis assets in the repo’s Analysis_of_Test_Cycles.

Prompt-design analysis base plot 1
Prompt-design base analysis — features correlated with higher conversation quality.
Prompt-design analysis base plot 2
Additional prompt-design signals used to seed initial guidance.
Prompt-design correlation heatmap
Correlation heatmap across micro‑elements; informed PSY‑OVERSEER‑2 guidance template.

Therapy session feedback (evaluation notes)

Short therapy‑style test sessions provided qualitative checks on warmth, brevity and progression, plus safety behaviour under crisis language. We used these logs and reports to refine style guards, the action threshold and plan transitions. Session artefacts live in experiments/therapy_sessions and the framework notes in psychocounsel_testing_framework.md.

Model strengths & weaknesses

Type Detail
Strength Multi‑layer crisis safety (deterministic crisis copy + layered detection); warm, concise tone with structured micro‑moves (validate → reflect → single open question → optional psychoeducation‑to‑application); clear plan stages; UON resource integration.
Strength Neutral, jargon‑free language aiding inclusivity; consistent structure reduces ad‑hoc bias; explicit safety overrides.
Weakness UK/UON‑centric resources by default; needs broader localisation for non‑UK contexts and international students (including crisis lines and services).
Weakness Prompts lack explicit cultural‑sensitivity cues; missing gentle checks for cultural/identity context when relevant.
Weakness Occasional edge‑case tone misreads (e.g., “disrespectful” perception) and handling of abrupt topic shifts; plan‑alignment smoothing needed.
Summary of observed strengths and weaknesses from therapy session analyses.

What needs to be done

See supporting analyses: Model_Bias_Analysis.md, Model_Inclusivity_Analysis.md, and Therapy_Session_Summary.md.

User feedback & next steps

Results (prototype stage)

Technical addendum (from cycle insights)

Productisation tracks (you can try the front-ends)

RASA → multi-agent pivot

Earlier demo-day numbers (~9s average response and RASA limits) explain the pivot. Current stack returns ~2.5s on warm paths while preserving safety.

What surprised us

Roadmap

UI screenshots

Initial page after terms accepted
Initial page after terms accepted — Appendix Figs. 7–14 (pp.39–42).
Crisis button
Crisis button — Appendix Figs. 7–14.
Breathing exercises
Breathing exercises (4-4-4) — Appendix Figs. 7–14.
54321 grounding exercise
5-4-3-2-1 grounding — Appendix Figs. 7–14.
Journal UI
Journal UI — Appendix Figs. 7–14.

Formal references

Report (rendered PDF)

Open the full report PDF